반응형
서론
서비스 및 제품에 대한 기능 기획을 진행할 때 요구사항에 대한 IA 수립 이후 워크플로우 작성의 케이스도 있으나,
역기획을 통한 워크플로우 작업이 필요한 상황이 발생할 수 있다.
다만, 역기획에서도 무분별하게 요구사항을 옮겨적는 것이 아닌 어떤 페인포인트가 발생하여 대응 기획을 통해 개선할 수 있었는지 정리할 수 있다면 보다 나은 서비스가 될 것이라 생각한다.
워크플로우 다이어그램
워크플로 다이어그램 또는 순서도는 프로세스와 관련된 단계 또는
작업의 순차적 흐름을 설명하는 시각적 인포그래픽입니다.
작업을 완료하기 위한 로드맵 역할을 합니다.
- 워크플로우 기호 의미
- 개발 언어처럼 기호 종류마다 약속된 의미가 내포되어 있다.
- 기호 유형은 더욱 많으나, 아래 나열된 기호만으로도 다양한 워크플로우를 작성할 수 있다.

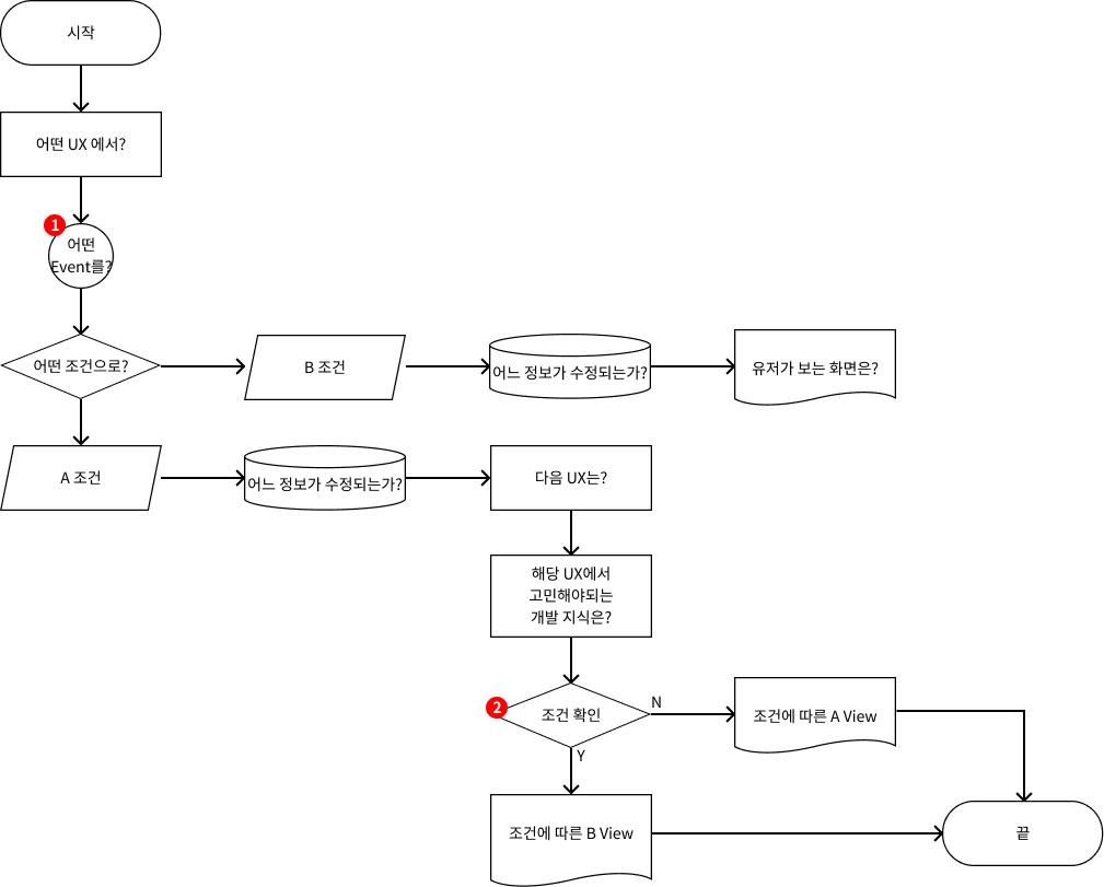
- 워크플로우 작성 예제
- 최대한 가독성 있게 구성
- 중간중간 이럴 경우에는 어떻게 동작하지? 라는 의구심이 필수

문서화
- 라떼는 Powerpoint로 작업했는데..
- 최근에는 Figma가 범용적으로 변하면서 넘어간 추세이다.
- 확실히 사용해보니 구성이나 히스토리 정리 부분에 있어서 기능이 압도적으로 느껴진다.
- 디자인 시스템과 연동하여 와이어프레임 수준 자체를 높이는 것도 가능하다.
- Description
- 기획 의도
- 첫 기획이나 역 기획이나 동일하게 작업하면 좋은 부분이라고 생각한다.
- 단순히 시키는 일을 하는 것보다 발전을 위한 기능 분석이라고 생각하자.
- 표기 사항
- 공간이 없다면 생략하나, 읽는 사람의 입장에서 넣어주자.
- 1, 2, ...
- 워크플로우 중 추가 설명에 대한 부분을 기재한다.
- 기획의 목표는 해당 기획 문서만으로 디자인 및 개발이 원할하게 수행될 수 있게 하는 것이라 생각한다.
- 기획 의도

728x90
반응형
'Cowork' 카테고리의 다른 글
| [구글 엔지니어는 이렇게 일한다] 하이럼의 법칙, Hyrum's Law (2) | 2024.11.24 |
|---|---|
| [잡학상식] 제본스의 역설, Jevons paradox (2) | 2024.11.23 |
| [접근제어] Chakra Max - DB & System (0) | 2024.11.13 |
| [사업] 간이과세자와 프리랜서 활동 전략 (1) | 2024.11.09 |
| [IT기획] 사업 운영에서의 IT기획 프로세스 (0) | 2024.08.02 |
| [PM, AARRR] 효과적인 제품 목표 달성 방안 (1) | 2024.07.09 |
| [기업부설연구소] 실태조사 관련 Summary (0) | 2024.06.17 |
| [R&R] RACI Chart, 프로젝트 책임 관리 도구 (0) | 2024.05.25 |